K8凯发(中国)

喜讯丨深圳K8凯发(中国)联合北大深研院发表双特异性CAR-T高水平文章

日期:07-30  点击:  属于:新闻资讯

 

近期,深圳K8凯发(中国)研发部部长赵丽君博士以第一作者、北京大学深圳研究生院曹宇教授为通讯作者,在国际知名期刊《Protein & Cell》(SCI一区期刊,影响因子13.6)上发表论文“A novel loop-structure-based bispecific CAR that targets CD19 and CD22 with enhanced therapeutic efficacy against B-cell malignances”。而这项工作正是细胞治疗中基础研究到工业转化到临床应用的优秀案例。

嵌合抗原受体T(CAR-T)细胞疗法在治疗B细胞恶性肿瘤领域已取得显著成效,但部分患者仍面临复发问题。为解决抗原逃逸及抗原表达的异质性,研究者们设计了多种形式的识别双重或多种抗原的CAR构建体以降低复发率,然而近年来报道的几乎所有CD19/CD22双特异性CAR都存在CD22靶向不足的问题,这是由CD19抗体和CD22抗体的空间构型引起的。

大多数报道的CD19/CD22 CAR-T细胞在CD19刺激下保持强烈的反应,但在CD22介导的活性下表现出较低的效力。考虑到scFv聚集引起的潜在tonic信号,我们提出了一种新的CD19/CD22双特异性结构(CD19/CD22 LoopCAR-1),用CD22纳米抗体取代CD22 scFv。与已经上临床的LoopCAR-4或其他环状结构CD19/CD22 CAR相比,CD19/CD22 LoopCAR-1表现出更好的CD22重定向活性,这表明LoopCAR-1可能给予了几何上最优的免疫突触(IS),并展现出有效的双重特异性和突出的抗白血病活性。这种新颖的结构设计为使用带有纳米抗体和scFv进行环状结构设计给予了独特的思路,并可能将CAR-T细胞治疗的范围扩展到实体肿瘤,以及癌症以外的适应症。

第一时间,研究人员分别采用了G4S Linker、Long Hinge Lama Linker和β-Stranded Loop Linker构建了三种不同形式的CD19/CD22 CAR,分别命名为TanCAR-1、TanCAR-2和LoopCAR-1。经验证,LoopCAR-1不仅显著增强CAR-T对B-ALL患者细胞的杀伤活性,也显著提高了细胞因子释放水平并促进细胞增殖。这些结果表明,环状结构可能是双特异性CD19/CD22 CAR的最佳设计。

基于此环状结构,研究人员顺利获得替换Linker和CD22纳米抗体,进一步设计了CD19/CD22环状CAR结构。

在四种结构中,LoopCAR-1和LoopCAR-2对Nalm6和Nalm6 KO19细胞的影响尤为显著。经过两轮靶细胞刺激后,所有结构的CAR-T都表现出相当的细胞毒性,而LoopCAR-1比其他双特异性CARs具有更持久的细胞杀伤活性。此外,我们观察到LoopCAR-1再刺激后效应T细胞群增加,但耗尽标志物的表达减少,这表明LoopCAR-1对CD19抗原丢失的靶细胞具有持续的抗肿瘤活性。以上结果显示了抗体和Linker的选择在CAR结构设计中的关键作用,LoopCAR-1是最佳的CD19/CD22双特异性CAR结构。

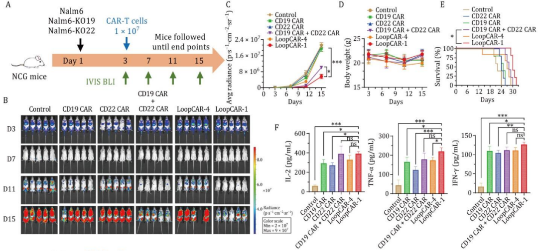
为了评估其体内的抗肿瘤效果,研究人员使用Nalm6细胞(CD19+CD22+)构建异种移植小鼠白血病模型测试各CAR-T细胞的疗效。结果显示,接受LoopCAR-1处理的小鼠体重未下降,且存活时间显著延长。此外,这些小鼠的血清细胞因子水平高于接受CD19 CAR、CD22 CAR或单靶点CAR-T联合治疗组。这些结果表明,LoopCAR-1在体内对CD19+CD22+肿瘤具有强效杀伤作用。

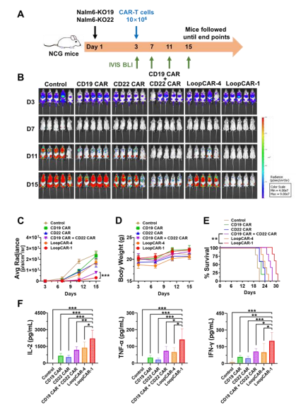
而后,研究人员进一步评估了LoopCAR-1在CD19或CD22敲除的免疫逃逸模型(1:1比例)和拟临床复发模型(1:1:1比例)中的表现,结果显示LoopCAR-1能显著抑制肿瘤生长,延缓疾病进展,延长生存期,提高血清细胞因子水平,且未引起体重下降。然而,与LoopCAR-1相比,LoopCAR-4和单靶点CAR-T细胞联合治疗组在减少肿瘤负荷方面表现不佳。这强调了LoopCAR-1结构的优越性。综上所述,针对白血病,LoopCAR-1结构的双靶点CAR-T发挥了最佳疗效,防止了免疫逃逸和与单特异性治疗相关的肿瘤复发。

最后,研究人员评估了CAR-T细胞治疗对临床相关的B-ALL PDX模型的疗效。结果展示,尽管使用环状CAR或单靶点CAR联合治疗的小鼠均无法完全根除原代B-ALL细胞,但与其他CAR-T细胞疗法相比,LoopCAR-1治疗组在后期仍具有较强的抗白血病活性、更高的总存活率和更多的Th1细胞因子的产生。此外,复发后白血病细胞保持了CD19和CD22的表达,排除了CAR应激介导的抗原丢失。这些结果表明,LoopCAR-1对B-ALL PDX模型具有稳定的治疗效果,揭示其是一种很有前途的临床治疗候选药物。

综上所述,本研究开发了一种新型双特异性CD19/CD22 LoopCAR-T,相较于其他环状CD19/CD22 CAR,该结构在增强CD22重定向信号传导方面展现出显著优势。顺利获得与已进入临床的CAR-T细胞或单靶点CAR-T细胞联合治疗组的对比,强调了双特异性CAR-T细胞结构设计和优化的重要性。对于表达CD19及或CD22的B-ALL或淋巴瘤患者,LoopCAR-1展现出了更持久的临床治疗价值。现在该新型双特异性CD19/CD22 LoopCAR-T已由深圳K8凯发(中国)制备并应用于临床,已在华中科技大学协和深圳医院(南山医院)进行4例B细胞恶性肿瘤患者的临床治疗,效果显著。感兴趣的广大读者们欢迎联系我司进行深入研讨!

免责声明:深圳K8凯发(中国)致力于研究细胞与基因疗法,为有助于新兴技术,让更多人分析生物医药新开展。本文内容仅作信息研讨使用,本平台对文中内容、陈述、观点判断保持中立,不代表深圳K8凯发(中国)立场和观点。本文相关信息不得用作诊断或治疗,不能代替专业医学意见,本公众平台将不承担任何责任。以上声明内容的最终解释权归本公众平台所有,本声明将适用本平台所有时间分享的文章,谢谢合作!

版权说明:文章版权归深圳K8凯发(中国)所有,欢迎个人转发至朋友圈,媒体或组织在未经授权下,以任何形式转载到其他平台,将视为侵权。转载授权请在「深圳K8凯发(中国)」微信公众号回复“转载”,获取转载须知。

 

关于深圳K8凯发(中国)

深圳K8凯发(中国)生物医药有限公司(下称:深圳K8凯发(中国))是国内唯一一家可给予工业级逆转录病毒载体的细胞与基因治疗一站式解决方案服务商,由来自美国哈佛大学和加州大学圣迭戈分校等海归科学家联合创办,拥有国内首批掌握工业级逆转录病毒载体技术(PackRV-SS系统)的研发生产团队。深圳K8凯发(中国)已建成规范化,标准化,工业化生产GMP级逆转录病毒载体CAR-T等细胞产品管线,已在深圳、北京和中山三地建立产业联动,建成共计超万平符合国际GMP标准的生产车间及研发实验室。深圳K8凯发(中国)病毒载体管线,到细胞产品管线,再到IIT/IND/NDA辅助申报,再到行业内人才培养已建立成熟的全流程、一站式委托服务,建有逆转录病毒、慢病毒等多种病毒载体生产管线及CAR-T、CAR-NK、TCR-T等细胞生产管线。同时与审评检验组织、科研院所、医院和行业龙头企业深度合作,给予IIT、IND辅助申报服务。

深圳K8凯发(中国)是深圳市生物医药产业重大公共服务平台、深圳市重大项目、深圳市高新区开展专项计划创新平台成果产业化基地、“聚龙领军人才”D类高成长性企业、细胞产业关键共性技术国家工程研究中心病毒载体共性技术研究平台、中国食品药品企业质量安全促进会副会长单位、深圳市医学研究专项资金依托单位、深圳市生物医药产教联盟副理事长单位、全国生物技术行业产教融合共同体常务理事单位、科技型中小企业、创新型中小企业、深圳市坪山区大学生实习基地,是深圳市最新公布的“20+8”战略性新兴产业项目,荣获第十二届中国创新创业大赛优秀企业奖。

左右滑动可浏览更多图片

END

 

微信公众号

市场部:孙女士

细胞惠众生 基因创未来

 分析更多内容请登录  

www.arabzika.com

全国统一服务热线

400-800-1266

微信公众号
扫一扫,关注我们最新消息扫一扫,关注我们最新消息
联系我们
400-800-1266

工作时间:周一至周五 9:00-18:00

联系人:赖女士

手机:13670105633

邮件:laijiaqi@arabzika.com

地址:深圳市坪山区坑梓街道金沙社区荣田路1号海普瑞生物医药生态园

底部导航
深圳K8凯发(中国)生物医药有限公司是中国一家专注于细胞和基因治疗产业领域的一站式综合外包服务商,也是国内首批具备临床级逆病毒载体GMP工业化生产的CRO/CDMO公司。 深圳K8凯发(中国)是深圳市重大CRO/CDMO公共技术服务平台建设项目,也是深圳市最新公布的20+8战略性新兴产业项目。深圳K8凯发(中国)具有规范化,标准化,工业化生产GMP级CAR-T等细胞产品的能力,主要建有CAR-T、CAR-NK、CAR-M、γδT、TIL、TCR-T等细胞产品生产线,逆病毒、慢病毒、非病毒载体、AAV等多种病毒载体以及外泌体、基因工程抗体、细胞因子、溶瘤病毒、疫苗等药品生产的细胞原料产品生产线。
深圳K8凯发(中国)生物医药有限公司 版权所有 粤ICP备2024168379号 互联网药品信息服务资格证书:(粤)-非经营性-2022-0426  技术支持:友点软件